返回首页

微信

关注官方微信

|
公众号

关注官方公众号

行业动态
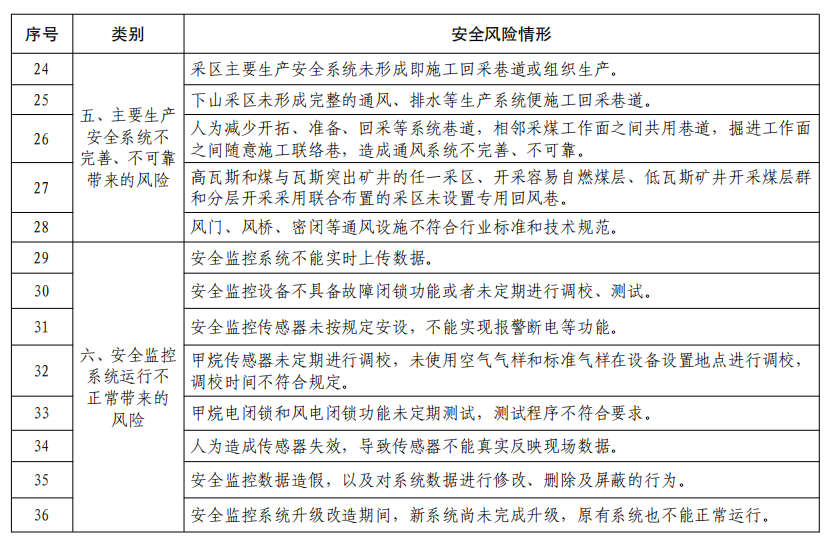
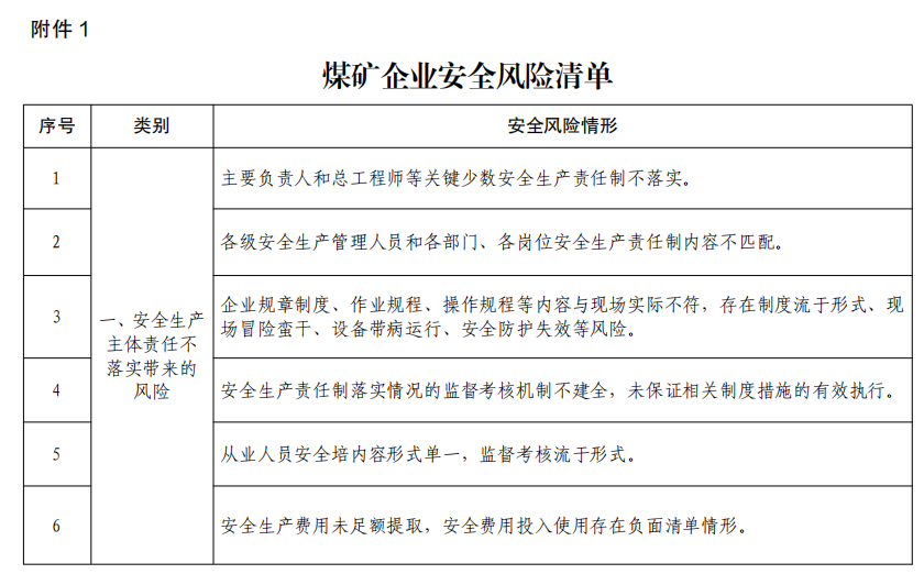
山西省印发《矿山企业安全风险清单》

发布日期:2025-11-12

 

各市安委办,省直有关部门:

为持续强化矿山企业安全风险管控,有效防范各类矿山企业事故发生,现将《矿山企业安全风险清单》印发给你们,请有关部门结合单位职责,压紧压实主体责任,常态化开展风险研判,指导并推动矿山企业从源头上防范化解风险,有力保障全省矿山安全生产形势持续稳定向好。

山西省安全生产委员会办公室

2025年11月10日