截至4月15日9点30分,黑色期货市场各品种全部上涨,焦炭涨超1%,螺纹钢、热卷、铁矿石、焦煤、硅铁、锰硅上涨。

热点:美国总统特朗普表示,与伊朗的会谈“可能未来两天内”在巴基斯坦举行。消息称,伊朗正考虑暂停霍尔木兹海峡航运以免破坏谈判进程。伊朗驻巴基斯坦使馆新闻官哈迪·戈尔里兹表示,优先考虑在伊斯兰堡举行新一轮伊美会谈。
数据:4月6日-12日,澳大利亚、巴西七个主要港口铁矿石库存总量1458.3万吨,环比下降30.4万吨,库存规模小幅回落。当前库存量位于年初以来的次高位。

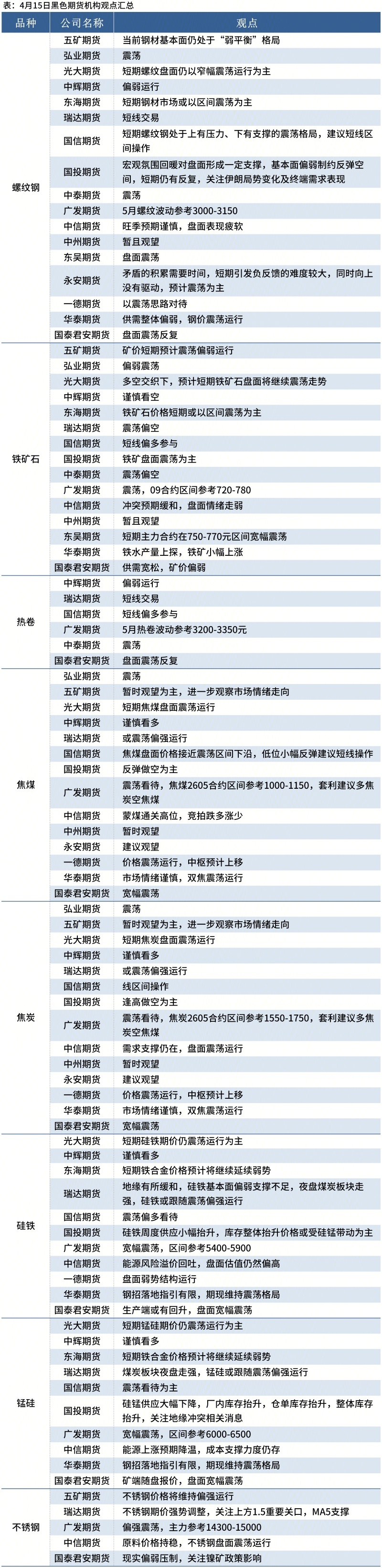
据Mysteel统计4月15日17家期货机构操作策略,其中多数机构料螺纹钢震荡运行,铁矿石震荡运行。具体汇总内容如下:
