截至3月20日9点30分,黑色期货市场各品种多数上涨,锰硅涨超2%,螺纹钢、热卷、铁矿石、硅铁上涨、焦煤、焦炭下跌。

热点:以色列总理内塔尼亚胡19日在一场新闻发布会上回答媒体提问时称,是以色列“单独”空袭了伊朗天然气田,以方将“遵守”美国总统特朗普所提“暂停”后续空袭能源设施的要求。
数据:本周,五大钢材品种供应839.82万吨,周环比增18.85万吨,增幅为2.3%;总库存1946.23万吨,周环比降28.66万吨,降幅为1.5%;表观消费量为868.28万吨,环比增8.8%。

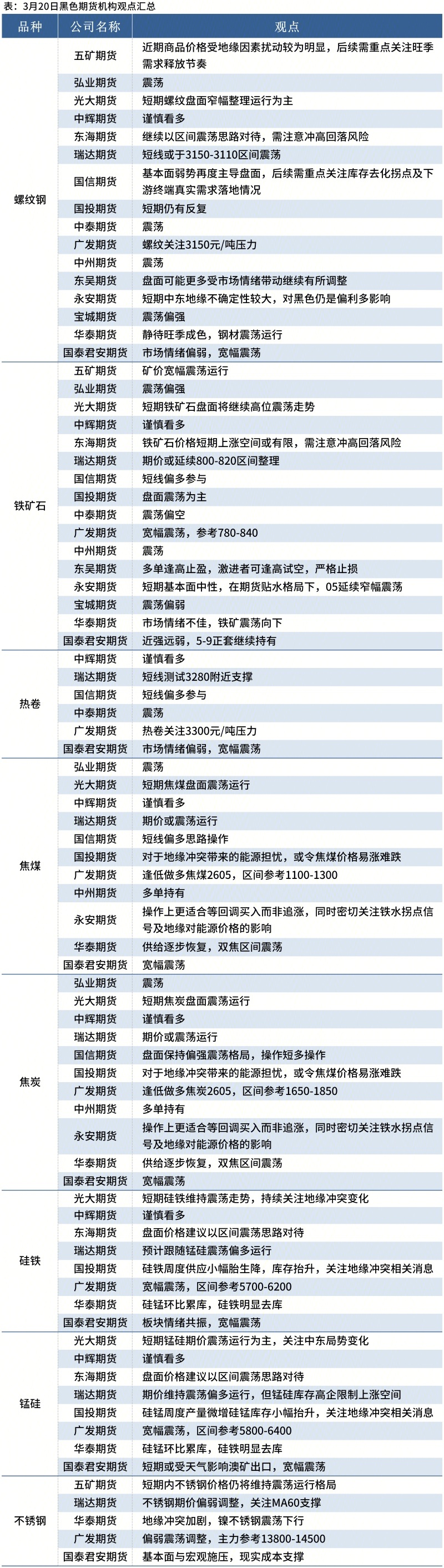
据Mysteel统计3月20日16家期货机构操作策略,其中多数机构料螺纹钢震荡运行,铁矿石震荡运行。具体汇总内容如下:
