关注官方微信
关注官方公众号
发布日期:2026-03-12
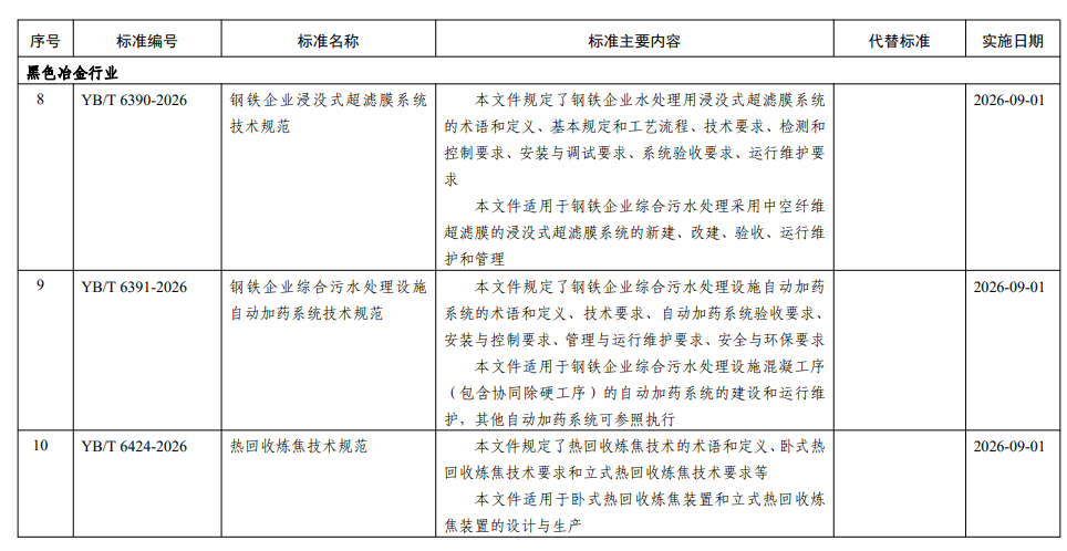
工业和信息化部批准《算力网络术语》等453项行业标准。其中,化工行业5项、石化行业2项、黑色冶金行业4项、有色金属行业1项、建材行业33项、机械行业182项、轻工行业71项、电子行业4项、通信行业151项。
附件:1.453项行业标准编号、名称、主要内容等一览表
2.行业标准出版情况
工业和信息化部
2026年2月13日