截至2月24日9点30分,黑色期货市场各品种全部下跌,焦煤、焦炭跌超2%,螺纹钢、铁矿石跌超1%,热卷、硅铁、锰硅下跌。

热点:截至2月23日,五大钢材品种总库存1711.84万吨,环比上一期增加269.11万吨。其中,钢厂库存529.87万吨,环比上一期增加113.81万吨;社会库存1181.97万吨,环比上一期增加155.3万吨。据测算,春节期间螺纹钢日均累库速率为11.75万吨,为过去5年同期最低。
数据:2月24日,2月贷款市场报价利率(LPR)报价出炉:5年期以上LPR为3.5%,上月为3.5%。1年期LPR为3%,上月为3%。

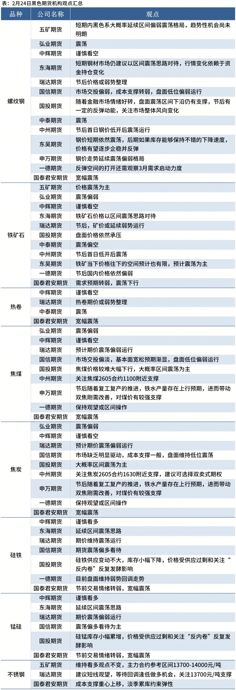
据Mysteel统计2月24日13家期货机构操作策略,其中多数机构料螺纹钢震荡运行,铁矿石震荡运行。具体汇总内容如下:
