截至12月15日9点30分,黑色期货市场各品种多数上涨,焦煤涨超4%,硅铁涨超2%,焦炭、锰硅涨超1%,螺纹钢上涨,铁矿石、热卷下跌。

热点:近日,国家发展改革委、财政部、商务部、央行、国务院国资委等多个部门密集开展部署,贯彻落实中央经济工作会议精神,开列2026年重点任务清单。围绕提振消费、推动投资止跌回稳、培育壮大新动能等,明年将有更多增量政策根据形势变化出台。将适当增加中央预算内投资规模,靠前实施具备条件的“十五五”重大项目。与此同时,还要积极稳妥化解重点领域风险。深入整治“内卷式”竞争,大力规范市场秩序。
数据:12月12日,全国主港铁矿石成交87.60万吨,环比减11.6%;237家主流贸易商建筑钢材成交9.05万吨,环比减1.9%。12月8日-12月12日,全国螺纹钢均价为3289元/吨,周环比下跌1.11%。供应端,螺纹钢周产量178.78万吨,库存479.5万吨;需求端,消费量203.09万吨,建材周度成交量49.11万吨。

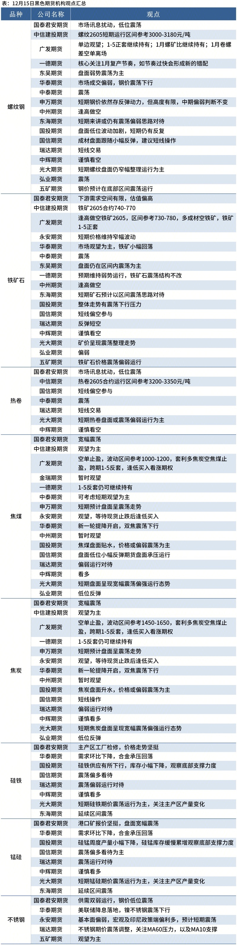
据Mysteel统计12月15日19家期货机构操作策略,其中多数机构料螺纹钢震荡运行,铁矿石震荡运行。具体汇总内容如下:
